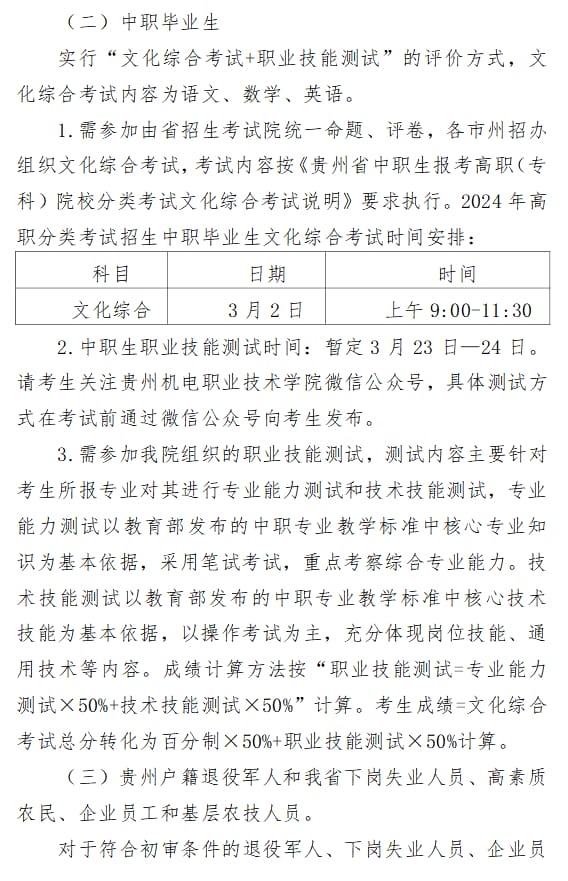
贵州机电职业技术学院
211 |
985 |
双一流 |
综合
贵州省
高职(专科)
省重点
公办
自强,求知,力行,有为
0854-8329105
http://www.gztcme.cn/
更多 >
图片
院校首页
历年分数
历年分数
历年分数
普通类
艺术类
体育类
招生计划
院校计划
投档规则(艺术)
投档规则(体育)
招生政策
招生简章
招生资讯
探校攻略
探校攻略
探校攻略
探校攻略
探校攻略
探校攻略
院校首页
> 招生简章
贵州机电职业技术学院2024年分类考试招生章程
2024-02-28 16:08:10 分享至:
招生简章
招生资讯
贵州机电职业技术学院2024年分类考试招生章程
2024-02-28 16:08:10